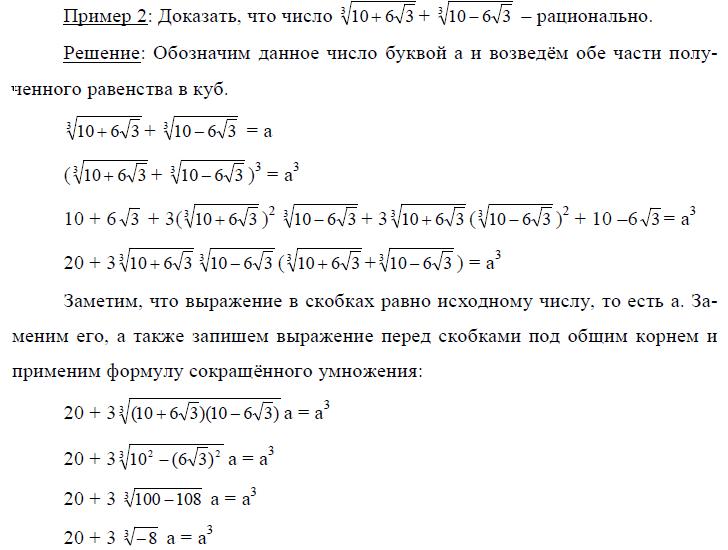
Практическое занятие


     Из доказательства этой теоремы следует правило пере-