Перейти к основному содержанию
ИОС - КЧГУ имени У.Д. Алиева
Курсы
Аспирантура
Естественно-географический факультет
Институт культуры и искусств
Институт филологии
Исторический факультет
Педагогический факультет
Факультет психологии и социальной работы
Факультет физической культуры
Факультет экономики и управления
Физико-математический факультет
Дополнительное профессиональное образование
Документы ОП
Электронное расписание
Вы используете гостевой доступ (
Вход
)
Числовые системы (44 гр. Кубекова Бэла Сапаровна)
В начало
Курсы
ВО / СПО
Физико-математический факультет
4 курс
44.03.05 Педагогическое образование (с двумя профи...
2 полугодие
Числовые системы (44 гр. Кубекова Бэла Сапаровна)
СИСТЕМА ДЕЙСТВИТЕЛЬНЫХ ЧИСЕЛ
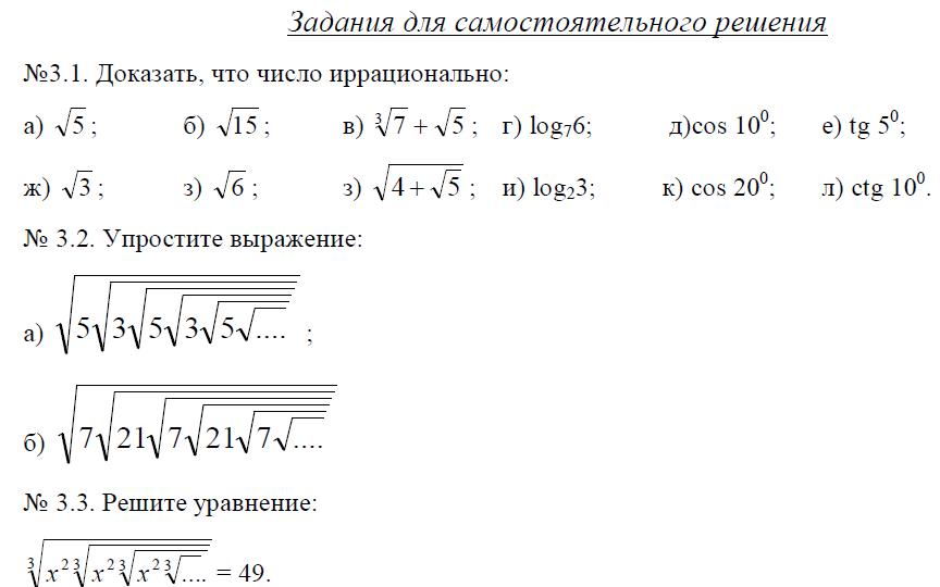
Практическое занятие.
Практическое занятие.
◄ Лекция 5. (продолжение) Непротиворечивость и категоричность аксиоматической теории действительных чисел
Перейти на...
Перейти на...
Новостной форум
Литература по курсу "Числовые системы"
Лекция 1. Аксиоматические теории
Лекция 2. Аксиомы натуральных чисел. Операции на N.
Практическое занятие
Лекция 2 (продолжение). Независимость и категоричность аксиоматической теории натуральных чисел
Практическое занятие
Лекция 3.Система целых чисел
Практическое занятие.
Лекция 4. Система рациональных чисел
Вопросы для самостоятельного изучения
Практическое занятие
Лекция 5. Система действительных чисел
Практическое занятие.
Лекция 5. (продолжение) Непротиворечивость и категоричность аксиоматической теории действительных чисел
Лекция 6. Система комплексных чисел
Практическое занятие.
Лекция 6. (продолжение) Непротиворечивость и категоричность аксиоматической теории комплексных чисел
Практическое занятие.
Лекция 7. Кватернионы и их свойства.
Практическое занятие
Обобщающее практическое занятие.
Тест
Лекция 6. Система комплексных чисел ►